栏目分类
你的位置:正规炒股配资门户_在线炒股配资资讯_炒股配资平台 > 炒股配资平台 >
4月30日,沪深北交易所修订发布了股票发行上市审核规则等业务规则(统称“IPO新规”),进一步从源头上提高上市公司质量。
整体来看,IPO新规主要围绕严把市场入口关、提高发行上市财务指标、强化财务真实性审核、加大现场督导力度、压紧压实中介机构责任等方面展开。

此次修订全面上调了主板上市指标,进一步明确了主板定位评估具体维度,增强了企业到主板上市的合理预期。
科创板方面,在证监会正式修订发布《科创属性评价指引(试行)》(简称《指引》)后,上交所也同步修订《科创板企业发行上市申报及推荐暂行规定》(简称《暂行规定》),上调研发投入等科创属性评价指标,更精准支持“硬科技”企业到科创板上市。
创业板方面,深交所适度提高了相关上市标准的财务指标,以进一步推动提升创业板上市公司质量,强化企业抗风险能力和成长性。
北交所则从完善板块定位,优化审核程序要求,进一步压实发行人、中介机构等各方责任等方面着手,优化股票发行上市审核制度。
适度提高指标 强化板块定位
优化板块定位是完善多层次资本市场体系、推动高质量发展的重要安排。
为了更好支持和鼓励“硬科技”企业在科创板发行上市,强化科创属性要求,进一步凸显科创板“硬科技”特色,4月30日,中国证监会修订了《指引》。修改后的《指引》适度提高了对科创板拟上市企业的研发投入、发明专利数量及营业收入复合增长率要求,旨在引导科创企业更加重视科研投入和科研成果产业化,促进申报企业质量进一步提升。
上交所同步修订了《暂行规定》。本次修订完善科创板科创属性评价标准,强化衡量科研投入、科研成果和成长性的关键指标。

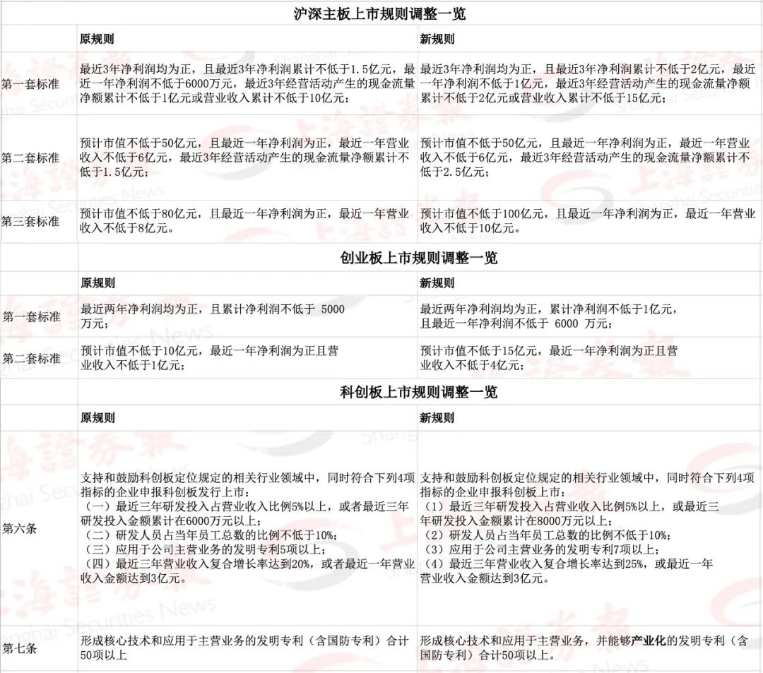
具体来看,将“最近三年研发投入金额”由“累计在6000万元以上”调整为“累计在8000万元以上”;将“应用于公司主营业务的发明专利5项以上”调整为“应用于公司主营业务并能够产业化的发明专利7项以上”;将“最近三年营业收入复合增长率”由“达到20%”调整为“达到25%”。
将例外条款中“形成核心技术和应用于主营业务的发明专利(含国防专利)合计50项以上”,同步增加发明专利“能够产业化”的要求。
创业板方面,深交所立足严把发行上市准入关、支持有潜力的成长型创新创业企业、促进新质生产力发展等现实需要,修订《创业板企业发行上市申报及推荐暂行规定》,进一步明确创业板定位把握的具体标准,优化企业成长性的量化指标,增强其适应性和引导功能。
据悉,本次修订强调创业板成长性要求,将创业板定位评价标准中的营业收入复合增长率指标由20%适度提高至25%,支持有发展潜力的成长型创新创业企业在创业板上市。

新修订的《创业板股票上市规则》则适度提高创业板第一套上市标准的盈利门槛,将最近两年累计净利润指标由5000万元提高至1亿元,并新增最近一年净利润不低于6000万元的要求,突出公司的抗风险能力。
同时,适度提高创业板第二套上市标准的预计市值、收入等指标,将预计市值由10亿元提高至15亿元,最近一年营业收入由1亿元提高至4亿元,进一步提升有潜力的“优创新、高成长”企业直接融资质效。
北交所方面,明确主要服务创新型中小企业,重点支持先进制造业和现代服务业等领域的企业,推动传统产业转型升级,培育经济发展新动能,促进经济高质量发展。发行人申请公开发行股票并上市,应当符合北交所定位,保荐机构应当核查并作出专业判断。对于不符合市场定位和产业政策的,北交所可终止审核。
增强稳定回报能力
突出主板“大盘蓝筹”特色
目前,沪深交易所主板已聚集了一大批事关国计民生的骨干企业和行业龙头,市场各方对主板定位已经达成基本共识——突出“大盘蓝筹”特色,重点支持业务模式成熟、经营业绩稳定、规模较大、具有行业代表性的优质企业。
在本次规则修订中,沪深交易所适度提高了主板上市指标:

主板第一套上市标准的最近3年累计净利润指标由1.5亿元提高至2亿元,最近1年净利润指标由6000万元提高至1亿元,最近3年累计经营活动产生的现金流量净额由1亿元提升至2亿元,最近3年累计营业收入指标由10亿元提升至15亿元。
主板第二套上市标准的最近3年累计经营活动产生的现金流量净额指标从1.5亿元提升至2.5亿元,进一步突出主板大盘蓝筹定位,提升上市公司稳定回报投资者的能力。
主板第三套标准的预计市值由80亿元提高至100亿元,最近1年营业收入由8亿元提高至10亿元,强化行业代表性,为市场提供更加优质多元的投资标的。
修订后的主板上市条件,拟自4月30日起实施,尚未通过上市委审议的主板拟上市企业应当适用新的上市条件;已通过上市委审议的,适用修订前的上市条件。
压实各方责任 严把IPO“入口关”
严把IPO“入口关”,是更好保护投资者利益,增强资本市场内在稳定性的现实需要。本次规则修订,沪深北交易所突出“强本强基”和“严监严管”,着力压实各方责任。
首先,要求企业自身“披清楚”。沪深北交易所均明确发行人应保证相关信息披露准确真实反映企业经营能力;发行人的控股股东、实际控制人、董事、监事、高级管理人员等“关键少数”应当增强诚信自律法治意识,协调完善公司治理和健全内部控制制度,按规定接受内部控制审计。
其次,压实中介机构责任,把防范财务造假、欺诈发行摆在发行审核更加突出的位置。沪深北交易所明确,保荐人应当从投资者利益出发,健全内部决策和责任机制,充分运用资金流水核查、客户供应商穿透核查、现场核验等方式,确保财务数据符合真实的经营情况,切实防范财务造假;明确审核重点关注保荐人、证券服务机构对资金流水、客户供应商穿透等方面的核查依据是否充分、现场核验方式是否合理合规。
此外,本次修订沪深北交易所均进一步强化了现场督导力度。明确遏制“一督就撤”现象,强化严监管警示震慑。对现场督导发现的违规行为,将采取相应的自律监管措施或者纪律处分。
针对实践中个别督导对象消极配合等问题,明确保荐人、证券服务机构拒绝、阻碍、逃避现场督导,谎报、隐匿、销毁相关证据材料的,将在一定期限内不接受其提交的发行上市申请文件。
在强化自律监管手段方面配资业务员,沪深交易所强化对中介机构违规行为的纪律处分力度,增加规定中介机构组织、指使、配合财务造假等恶劣违规情形的处分依据;将中介机构和相关责任人员暂不受理文件的期限上限提高至5年,充分落实从严监管要求。将存在累计两次不予受理情形的保荐人申报间隔期由3个月延长至6个月,新增现场检查、督导情形下主动撤回情形的申报间隔期为6个月。

